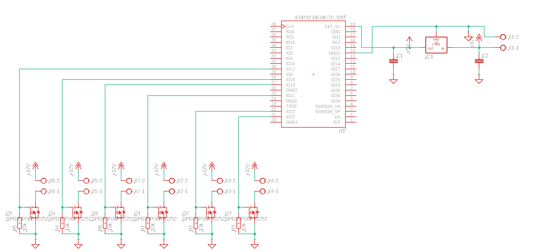
Esp32 Schaltplan

Esp32 Schaltplan. Vdd vdd vdd sensor_capp(gpi37/adc1:1/rtc1) 6 sensor_vp(gpi36/adc1:0/rtc0) 5 vdda3p3 3*2 lna_in 2 sensor_capn(gpi38/adc1:2/rtc2) 7 sensor_vn(gpi39/adc1:3/rtc3) Introduction to esp32 development board.

ESP32 PWM Probleme
ESP32 PWM Probleme from www.mikrocontroller.net

Esp32 core board v2 esp32 devkitc schematic circuit diagram. Pin on led lcd lighting. 🔰 compatible with all ttgo camera products.

Tablet For Kids Reviews Reviews A Wide Range Of Tablet For Kids And Other Related Items, From Kids Tablet, Electronic, Accessories To All Another Products.


If you are looking for schaltplan esp32, you've come to the right place. How to use arduino esp32 can interface. In this article, we are going to introduce you to a new microcontroller esp32.

Learn How To Use Esp32 Pwm With Arduino Ide:


Kconfig is based around options of several types: Gpio 21 (sda) gpio 22 (scl) if you want to use other pins when using the wire library, you just need to call: The chip embedded is designed to be scalable and adaptive.

Most Of The I/O Pins Are Broken Out To The Pin Headers On Both Sides For Easy Interfacing.


In order to understand more about history, benefits, characteristics, message format of can, you can refer: The chip embedded is designed to be scalable and adaptive. Esp32 pwm with arduino ide.

The Board Integrates Wifi, Traditional Bluetooth And Low Power Ble ,.


We all have some idea about arduino development boards and how they are widely used. Esp32 core board v2 esp32 devkitc schematic circuit diagram. When using the esp32 with the arduino ide, the default i2c pins are:

D2 Esp32_Module Gnd1 1 3V3 2 En 3 Sensor_Vp 4 Sensor_Vn 5 Io34 6 Io35 7 Io32 8 Io33 9 Io25 10 Io26 11 Io27 12 Io14 13 Io12 14 Gnd3 38 Io23 37 Io22 36 Txd0 35 Rxd0 34 Io21 33 Io20 32 Io19 31 Io18 30 Io5 29 Io17 28 Io16 27 Io4 26 Io0 25 G Nd2 15 Io 13 16 S D2 17 S D3 18 Cmd 19 C Lk 20 S D0 21 S D1 22 Io 15 23 Io2 24 U1 Cp2102_Qfn_P28 Dcd 1 Ri 2.


The esp32 has two i2c channels and any pin can be set as sda or scl. Vdd vdd vdd sensor_capp(gpi37/adc1:1/rtc1) 6 sensor_vp(gpi36/adc1:0/rtc0) 5 vdda3p3 3*2 lna_in 2 sensor_capn(gpi38/adc1:2/rtc2) 7 sensor_vn(gpi39/adc1:3/rtc3) Esp32 schaltplan schematic mit usb seriell adapter und spannungsregler development board arduino microcontrollers.