Akku Balancer Schaltplan
Akku Balancer Schaltplan. 4s bms 120a lifepo4 with m6 threaded terminals. Etwa 7.50 bis 15 der.

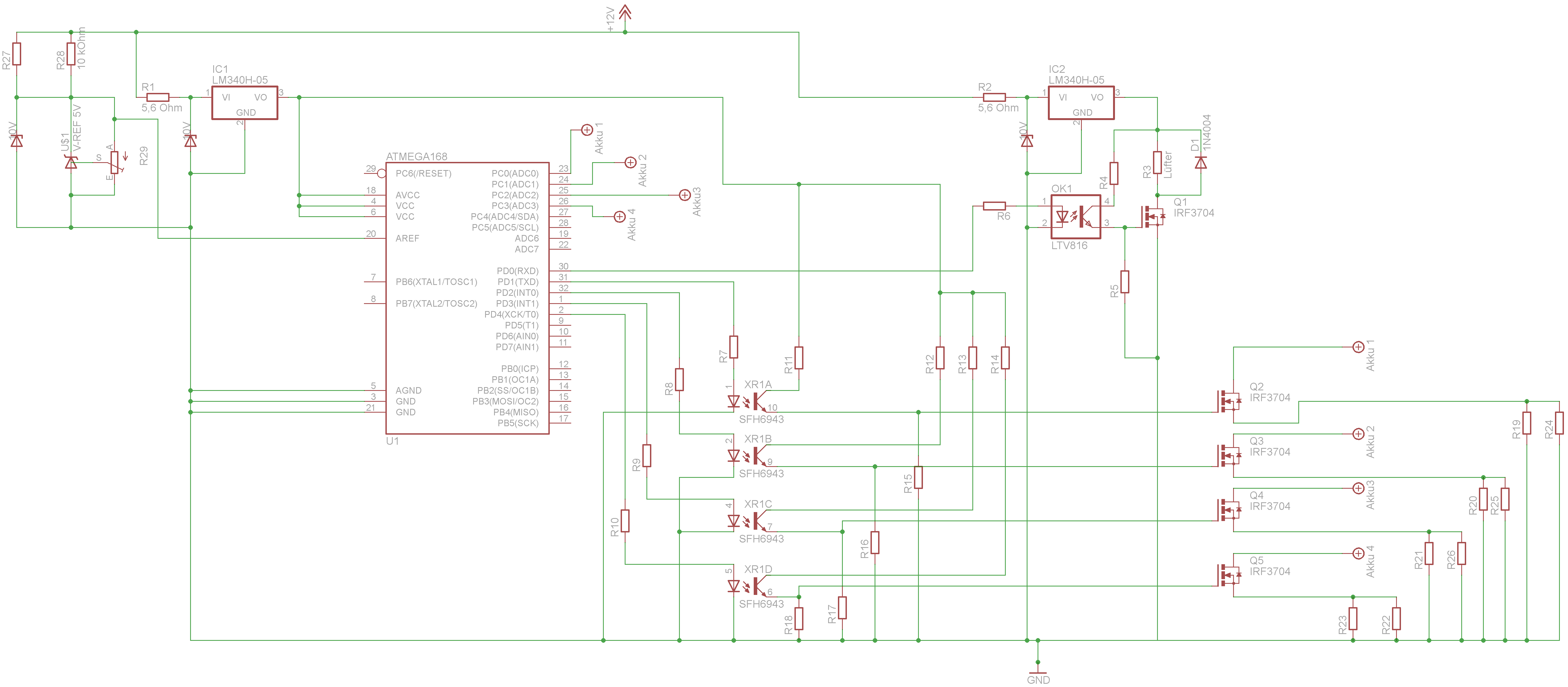
Diy pv, akkus, ev und mehr diy pv, akkus, ev und mehr batterien / powerwall bms batterie management/monitoring system. Weiss akku kostenloser versand der begriff englisch balancer (auf deutsch etwa ausgleichsregler) bezeichnet eine elektronische. If the balancer connector has the same number of pins as are serial cells in the battery block, then b1 is the first pin.
The Battery Balancer Equalizes The State Of Charge Of Two Series Connected 12V Batteries, Or Of Several Parallel Strings Of Series Connected Batteries.
They have become more efficient through use of dedicated control ic's with fancy functions. Bms lifepo4 schaltplan.zwar erscheinen alle unsere bms auf den ersten blick sehr unterschiedlich, das anschlussschema ist jedoch stets sehr ähnlich. Akku ladeschaltung wallpaper is match and guidelines that suggested for you, for creativity about you search.
Bms Battery Management System 24V 100A Electric Car Parts Company.
The balancer may be of use in extending life of the lithium battery pack in maintaining cell balances. Es sind 2 beispiele hier dargestellt. Not only 10s bms schaltplan, you could also find another pics such as 10s bms anschliessen, mesa bms 10s anschlussplan, 10s akku, bosch bms schaltplan, balancer 10s, 36v 10s bms anschliessen, lifepo4 bms 16s, bms 2s schaltplan, bms 36 volt schaltplan, bms 18650, pcb 10s 36 volt 40a balancer, and lipo 10s.
Um Ein Optimales Ergebnis Zu Erzielen, Kann Es Nötig Sein, Den Lipo Balancer Auf Das Vorhandene Ladegerät Abzugleichen.
Etwa 7.50 bis 15 der. The exactly aspect of akku ladeschaltung photos was 9. Der maximale entladestrom sollte dann bei ca.
Da, Wo Ein Unterschied Ist, Erzeugt Der Battery Balancer Eine Kleine Last Auf Der Batterie Mit Der Höheren Spannung.
As soon as the bank has reached this voltage, the charging process should stop.today we will examine a circuit that will. The balancer pins b2, b2,. I am building a solar generator and need some guidance on the battery settings using a victron mppt 75 15 charge controller.
The Last Circuit Was Added On Saturday, August 21, 2021.Please Note Some Adblockers Will Suppress The Schematics As Well As The Advertisement So Please Disable If The Schematic List Is Empty.
Sa feb 26, 2022 5:35 am. There are 2778 circuit schematics available. 120 amp continuous charge or discharge current.